Admission Test Result of BBA Program - 231 Term       ||    Exam postponed of Master in Criminology & Criminal Justice (MCCJ) Program 2nd Batch 3rd Semester (Term 232)       ||    ২১/১২/২০২৪ তারিখের এমএড পরীক্ষা ২০২৩ (২৩২) টার্ম স্থগিত বিজ্ঞপ্তি       ||    Result Published of Bachelor of Education (B.Ed) Examination-2022, 1st & 2nd Semester Term 221 (New & Old)       ||    

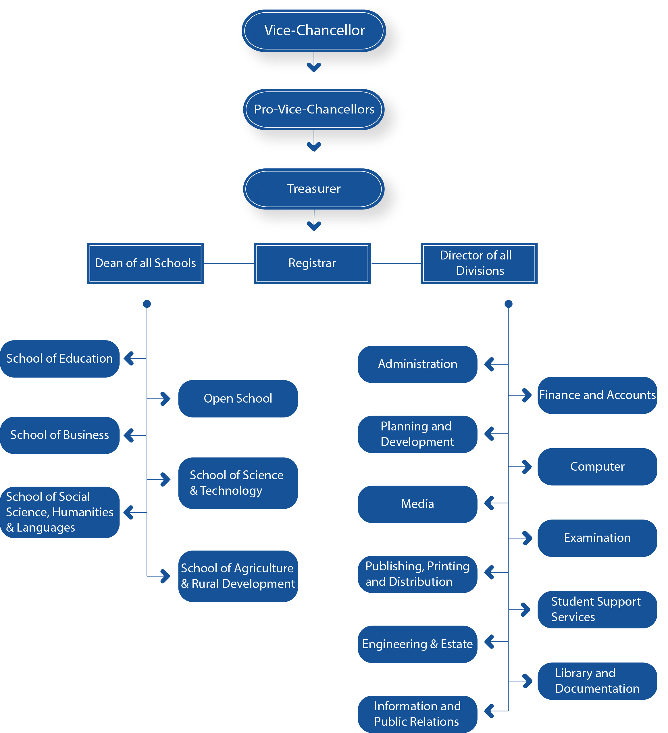
Organogram of Bangladesh Open University




Physical infrastructure of Bangladesh Open University



© 2025 Bangladesh Open University . All Rights Reserved. Developed & Maintenance by Computer Division, BOU.